Projects

Project Care
GitHub World – Interactive 3D Globe
GitHub World is a project that recreates the interactive globe from GitHub’s frontend. It visualizes country borders on a 3D spinning globe rendered on a 2D canvas
Vectors + MathsCanvasGeographical Coordinates
Project Care
Sunflower Maze
Maze Maker generates complex mazes with multiple long branching paths—a departure from traditional maze algorithms. It also includes a maze solver that navigates and maps the complexity of the maze by tracking explored routes.
Maze makerMaze SolverComplexity Analysis
Project Care
AIsteroids – Asteroids AI
A server-hosted Asteroids game where the only inputs are interactions with the player's ship. The project includes a custom neural network that evolves over time, learning to navigate and survive. The neural network optimizes performance by pruning inactive neurons.
AsteroidsServer-side game websocketNeural Network AI
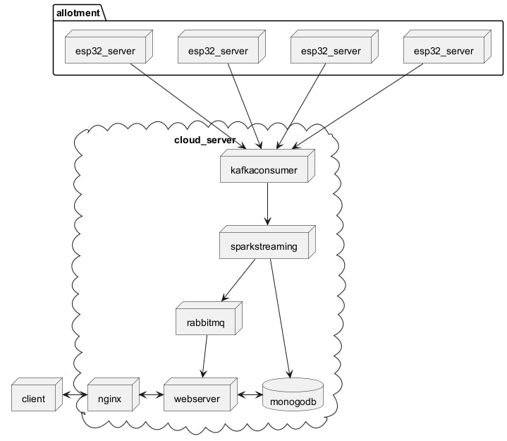
allotment project architecture diagram
Automated Allotment – IoT-Powered Smart Irrigation [IN PROGRESS]
An automated allotment system that monitors soil moisture using ESP32 IoT devices. The system is powered by solar cells and Li-ion batteries, transmitting data via a wireless mesh network. The data flows through a Kafka pipeline to an Apache Spark stream and database while also updating RabbitMQ queues to inform connected web servers in real-time via Server-Sent Events (SSE).
KafkaApache SparkRabbitMQIoTServer-side events